○中山町雨水浸透阻害行為に関する工事補助金交付規程
令和7年6月25日
告示第77号
(趣旨)
第1条 この告示は、流域治水と町の発展を共に向上させることを目的として、特定都市河川浸水被害対策法(平成15年法律第77号。以下「法」という。)第3条第1項等の規定に基づき指定された、特定都市河川流域のうち、中山町内で行われる雨水浸透阻害行為に関する対策工事(以下「工事」という。)に要する費用に対し、町が予算の範囲内で補助金を交付することについて、中山町補助金等の適正化に関する規則(昭和40年規則第5号。以下「規則」という。)に定めるもののほか、必要な事項を定めるものとする。
(定義)
第2条 この告示において、用語の意義は、法第2条に定めるところによる。
(補助対象者)
第3条 補助金の交付の対象となる者(以下「補助対象者」という。)は、法第30条の規定により、山形県知事(以下「知事」という。)から雨水浸透阻害行為の許可を受けた者とする。
(補助金の額)
第4条 補助金の額は、法第36条第2項に基づき知事が発出する雨水阻害行為許可通知書(以下「許可通知書」という。)に記載された雨水浸透阻害行為区域の面積1平方メートルあたり1,000円とし、100万円を上限とする。
(交付申請書)
第5条 補助金交付申請書の提出期限は、事業に着手する日の10日前とし、添付すべき書類は、次のとおりとする。
(1) 許可通知書の写し
(2) 事業計画書(様式第1号)
(3) 法第30条の規定により、知事に雨水浸透阻害行為の許可を申請するため、特定都市河川浸水被害対策法施行規則(平成16年国土交通省令第64号。以下「法規則」という。)第16条に定める別記様式第2雨水浸透阻害行為許可申請書(以下「許可申請書」という。)に別葉として併せて提出する、法規則第16条第4項に定める現況地形図、土地利用計画図、排水施設計画平面図、対策工事の位置図及び対策工事の計画図の写し
(4) 法第31条第2項の規定により、許可申請書に添付する法規則第18条第1項に定める行為区域位置図、行為区域区域図及び対策工事の計画が特定都市河川浸水被害対策法施行令(平成16年政令第168号)第9条第1項に規定する技術的基準に適合することを証する書類の写し
(5) その他町長が必要と認める書類
(条件)
第6条 規則第7条第1項第1号に定める軽微な変更は、次に掲げる変更以外の変更とする。
(1) 知事に対し法第37条第3項の規定により、雨水浸透阻害行為の許可を受けた事項の変更を届け出た場合
(2) 補助交付申請額の変更(増額)
2 規則第7条第1項第1号の規定により補助事業の変更について町長の承認を受けようとする場合は、次の各号に掲げる書類を町長に提出しなければならない。
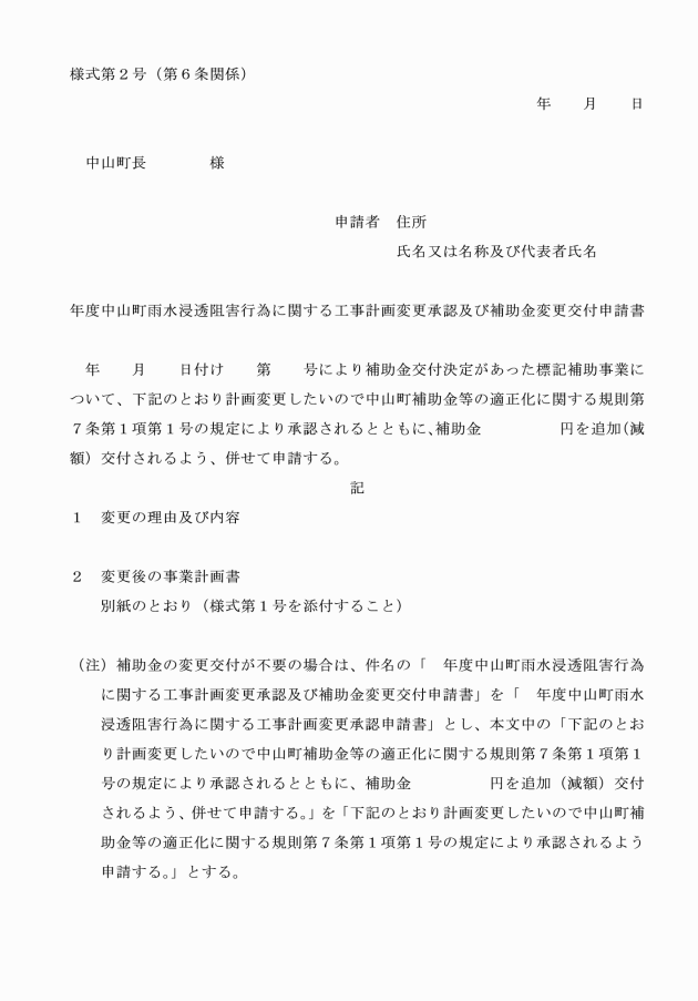
(1) 中山町雨水浸透阻害行為に関する工事計画変更承認及び補助金変更交付申請書(様式第2号)
(2) 法第37条第4項に基づき準用される許可通知書の写し
(3) 事業計画書(様式第1号)
(4) その他町長が必要と認める書類
(実績報告書)
第8条 実績報告書の提出期限は、補助事業の完了の日から起算して30日を経過する日又は補助金の交付決定のあった年度の翌年度の4月20日のいずれか早い日とし、添付すべき書類は次のとおりとする。
(1) 事業実績書(様式第1号)
(2) 法第38条の規定により知事に工事完了の届け出るために提出する、法規則第26条に定める別記様式第3雨水浸透阻害行為に関する工事完了届出書の写し
(3) 法第32条の政令に定める技術基準に適合していることを証明するため知事が発出する雨水浸透阻害行為に関する工事の検査済証の写し
(4) その他町長が必要と認める書類
(帳簿の備付等)
第10条 規則第21条に規定する帳簿及び証拠書類は、事業終了年度の翌年度から起算して5年間保管しなければならない。
(決定の取消し)
第11条 町長は、偽りその他不正の手段により補助金の交付を受けた者があると認めるときは、当該補助金の交付の決定を取り消すことができる。
(補助金の返還)
第12条 町長は、前条の規定により補助金の交付の決定を取り消したときは、期限を定めて、当該補助金の全部又は一部を返還させることができる。
(財産処分の制限)
第13条 この告示により補助金を受けて取得し、又は効用の増加した不動産及び従物(取得価格が30万円以上の機械器具及び施設)は、総務省所管補助金等交付規則(平成12年省令第6号)に規定する年数を経過するまで町長の承認を受けないでこの補助金の交付の目的に反して使用し、譲渡し、交換し、貸し付け又は担保に供してはならない。
(雑則)
第14条 この告示に定めるもののほか、この補助金の交付に関し必要な事項については、町長が別に定める。
附則
この告示は、公布の日から施行する。




