○令和7年度中山町農業再生協議会事業補助金交付要綱
令和7年5月7日
告示第62号
(趣旨)
第1条 この告示は、需要に応じた米の生産・販売の推進に関する要領(平成26年4月1日付け25生産第3578号農林水産省生産局長通知。以下「実施要領」という。)に基づき中山町農業再生協議会が実施する米の需給調整等の事業(以下「補助事業」という)に要する経費について補助金を交付することに関し、令和6年度山形県米需給調整推進費補助金交付要綱(令和7年4月1日付け農政第10号山形県農林水産部長通知)及び中山町補助金等の適正化に関する規則(昭和40年規則第5号。以下「規則」という。)に定めるもののほか、必要な事項を定めるものとする。
(補助対象者)
第2条 補助金の交付対象となる者は、中山町農業再生協議会(以下「補助事業者」という。)とする。
(補助対象経費)
第3条 補助金の交付対象となる経費は、実施要領に基づき補助事業者が実施する補助事業の事務に要する経費のうち、別表の左欄に掲げるものとする。
(補助金の額)
第4条 補助金の額は別表の右欄に掲げる額の合計額以内とし、予算の範囲内とする。
(交付申請書)
第5条 補助金交付申請書に添付すべき書類は、次のとおりとする。
(1) 事業計画書(様式第1号)
(2) 収支予算書(様式第2号)
(3) その他町長が必要と認める書類
(条件)
第6条 規則第7条第1項第1号に定める軽微な変更は、次に掲げる変更以外の変更とする。
(1) 新たな事業の実施
(2) 補助事業の中止又は廃止
(3) 補助事業者の変更
(4) 補助対象経費の総額の10分の2を超える増減
(5) 補助金交付申請額の変更(増額)
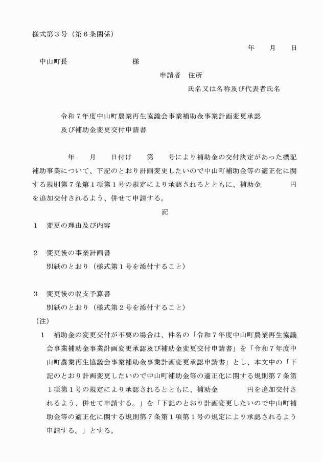
2 規則第7条第1項第1号の規定により補助事業の変更について町長の承認を受けようとする場合は、次の各号に掲げる書類を町長に提出しなければならない。
(1) 事業計画変更承認及び補助金変更交付申請書(様式第3号)
(2) 事業計画書(様式第1号)
(3) 収支予算書(様式第2号)
(4) その他町長が必要と認める書類
3 規則第7条第1項第2号の規定により町長の指示を受けようとするときは、事業遂行状況報告書(様式第4号)を提出しなければならない。
(状況報告書)
第8条 補助事業者は、令和7年12月31日現在の状況を記載した遂行状況報告書(様式第6号)を作成し、令和8年1月14日までに町長に提出するものとする。
2 町長は、前項に定める時期のほか、補助事業の円滑な遂行を図るために必要があると認めるときは、補助事業者に対して当該補助事業の遂行状況報告を求めることができる。
(概算払)
第9条 町長は、必要と認めるときは、補助金の概算払をすることができる。
(実績報告書)
第10条 実績報告書の提出期限は、補助事業の完了の日から起算して20日を経過する日又は令和8年4月4日のいずれか早い日とし、添付すべき書類は、次のとおりとする。
(1) 事業実績書(様式第1号)
(2) 収支決算書(様式第2号)
(3) その他町長が必要と認める書類
(帳簿の備付等)
第12条 規則第21条に規定する帳簿及び証拠書類は、令和8年度から起算して5年間保管しなければならない。
(雑則)
第13条 この告示に定めるもののほか、この補助金の交付に関し必要な事項は、町長が別に定める。
附則
(施行期日)
1 この告示は、公布の日から施行し、令和7年4月1日から適用する。
(この告示の失効)
2 この告示は、令和8年3月31日限り、その効力を失う。但し、同日までに交付の決定を受けたものに係るこの告示の規定については、この告示の失効後もなおその効力を有する。
別表
対象経費 | 補助金の額 |
中山町農業再生協議会において実施する水稲生産実施計画書の作成(印刷)、配布及び回収、生産調整の実施状況の確認、水稲生産実施計画書の電算処理に関する謝金、印刷製本費、借料及び損料、会議費、備品費、通信運搬費、消耗品費、器具機械等の修繕費、賃金(短期(3か月以内)の雇用人の賃金に限る。)、共済費、燃料費(自動車燃料に限る。)並びに測量費等 | 当該経費に相当する額 |







